Esse exemplo tem o intuito de auxiliar aos desenvolvedores na organização dos seus fluxos, fazendo com que se tornem mais "amigáveis", de fácil compreensão e de se realizar manutenções. Para isso, segue abaixo alguns pontos práticos de organização de fluxos utilizando o objeto "Conector".
O Conector é objeto que está disponível na aba principal do editor de fluxos do Maker. Sua principal função é documentar um ponto específico do fluxo, passando informações importantes sobre o mesmo para que se torne mais fácil à compreensão, tanto do próprio criador do fluxo, quanto para outros desenvolvedores que venham a trabalhar com o fluxo. Adicionar um Conector ao fluxo não tem relevância na lógica ou na funcionalidade do mesmo, neste caso interfere entre os processamentos existentes.
Neste exemplo, o objeto Conector será utilizado com a finalidade de melhorar o aspecto visual do fluxo, permitindo assim um melhor entendimento do mesmo.
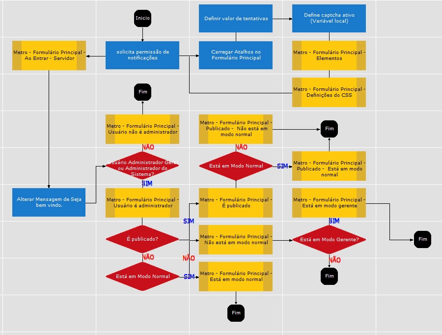
Veja abaixo um fluxo com aspecto visual inadequado.

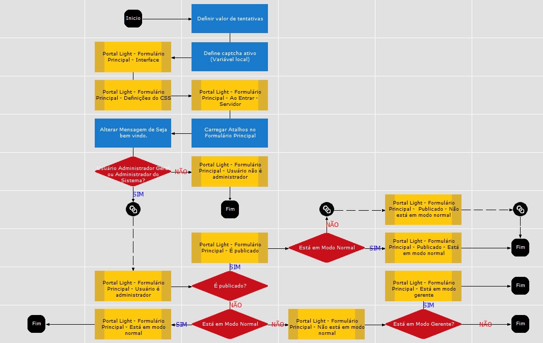
Agora veja abaixo o mesmo fluxo, só que organizado, note a utilização do Conector para melhorar seu aspecto visual.
Observe que após organização, o fluxo ficou com uma aparência amigável.

Observe também que o tamanho do componente foi reduzido para não interferir na visualização entre os processamentos.
Dessa forma podemos visualizar todo o trajeto de cada decisão sem causar problemas a funcionalidade do fluxo.